Blog posts

New Book: Data Management in R

My new book "Data Management in R: A Guide for Social Scientists" is now in print and is announced by SAGE to appear on 26 December 2020, right on time for Boxing Day!

Supporting material can be found on the page "Data Management in R: A Guide for Social Scientists".

Read more ...

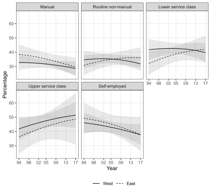
A "normalizing" re-alignment of voting behaviour in East Germany?

I am currently working on a book chapter about "Sozialstruktur und Wahlverhalten in Ost- und Westdeutschland -- Konvergenz, Divergenz oder Persistenz?" (Social Structure and Voting Behaviour in East and West Germany -- Convergence, Divergence, or Persistence?). In this context I found the remarkable result shown in the following figure.

Read more ...

Now available as open access article: "Multilevel Analysis with Few Clusters"

Our paper on "Multilevel Analysis with Few Clusters: Improving Likelihood-based Methods" is now published as an open access article by the British Journal of Political Science (Elff et al. 2021), along with a comment by Daniel Stegmueller (Stegmueller 2021) and a response by us (Elff et al. 2021).

Read more ...

New memisc release 0.99.20.1 improves compatibility with RStudio and "tidyverse"

Release 0.99.20.1. has been published on CRAN. It improves the way the package interoperates with RStudio and "tidyverse". In particular:

  • A function view() provides a generic interface to the GUI function View() in base R and RStudio. It makes it possible to extend it to data objects of the classes "data.set", "codeplan", "description", and "importer".

Read more ...

New memisc release 0.99.17.1 with new capabilities for data preparation

A new release 0.99.17.1 of my package memisc has been published on CRAN. The new release has the following improvements:

  • mtable() results now include a legend for significance symbols.
  • A codeplan() function creates a data frame that describes the structure of an "importer" or "data.set" object. Such "codeplans" can be used to copy the "item structure" or code plan from one object to another.

Read more ...

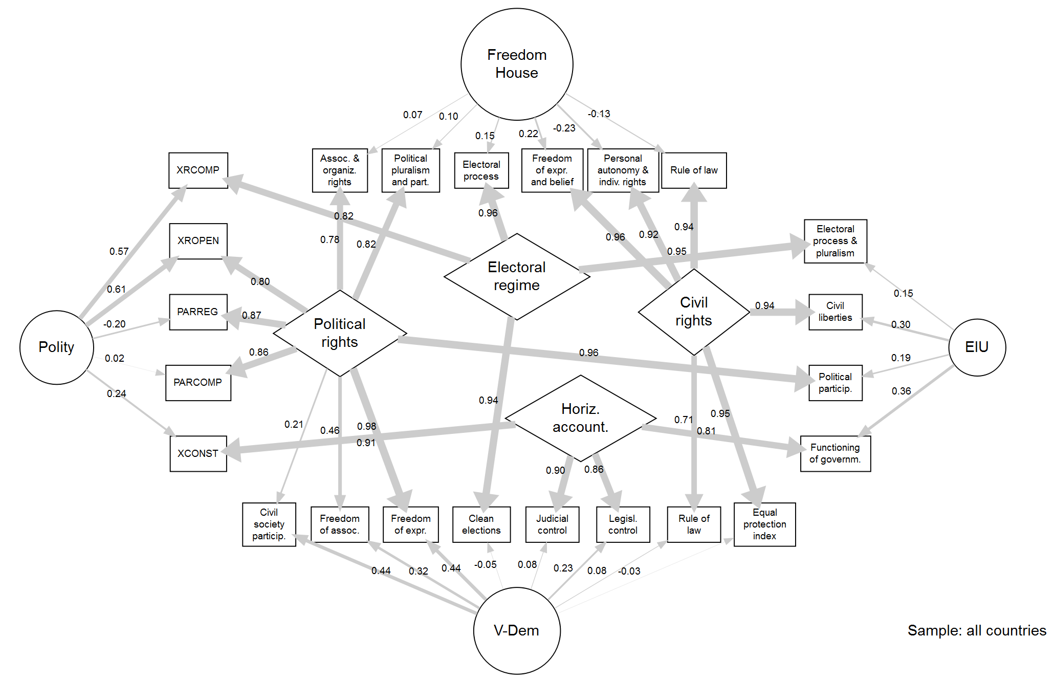
Measuring Democracy: How indices are affected by their institutional origins

An article entitled "Method Factors in Democracy Indicators" just has appeared in Politics and Governance. It analyses the degree to which democracy indicators are influenced by the orginisation that created them. It shows that the origin of indicators in particular affects the detection of change in regimes.

Read more ...

How ideologies and ideological thinking shape electoral behaviour

A handbook chapter on "Ideology and Electoral Choice" has appeared in The Routledge Handbook of Elections, Voting Behavior and Public Opinion_.

It discusses various conceptions of ideology -- from the history of ideas to (social) psychology and the empirical evidence about the influence of ideological orientations on voting behaviour.

Read more ...

How religiosity and religious denomination affects electoral behaviour

The Sage Handbook of Electoral Behaviour, contains a contribution of the role of relgion in shaping electoral behaviour, authored by Sigrid Roßteutscher and me is now available from Sage Publications.

Read more ...